El término estructuras abismadas viene de una expresión francesa de la heráldica y parece ser que se le ocurrió a André Gide utilizarlo para denominar la sensación de profundizar de manera especular (en espejo) en una historia, que genera otra historia sobre sí misma, como en los escudos de armas que dentro llevan una reproducción del mismo escudo. En el ámbito literario, se trata de una técnica utilizada desde hace mucho tiempo en dramaturgia (el teatro dentro del teatro como en Hamlet) y desde luego en la narrativa , como en Don Quijote de la Mancha.
Para algunos narratólogos, el concepto de mise en abîme o puesta en abismo, reune casi todas las estructuras no lineales. José Angel García Landa (1989), comenta en “Algunos elementos metaficcionales” que la mise en abîme puede clasificarse de diversas maneras:
“Dällenbach ofrece una clasificación que distingue entre la inclusión simple, la regresión al infinito y la inclusión paradójica. También podemos atender a otros criterios: si rompe o no las leyes de la verosimilitud; si los personajes son conscientes de ella, si sirve o no como elemento interpretativo del relato y a quién (personajes, lector, o ambos), etc.”
Qué es una estructura abismada
Me queda claro que resulta arriesgado hacer subclasificaciones de lo que tan sesudamente se ha tratado de englobar, no obstante, por tratarse de una de las estructuras más complejas, creo conveniente comenzar recurriendo al Diccionario de retórica y poética de Helena Beristáin (2001), para revisar la definición que propone (las mayúsculas compactas, las negritas, itálicas y asteriscos son de H.B.):
ABISMADA, estructura (o construcción en abismo, mise en abîme, narración primaria, narración de primer grado, narración sedundaria, narración de segundo grado).
“Desarrollo de una acción* dentro de los límites de otra acción, es decir, de la metadiégesis* (ofrecida por un narrador/personaje) dentro del marco de la diégesis* o narración primaria o de primer grado. Esto ocurre cuando un personaje* de la historia* relatada toma a su cargo la narración* de otra historia, ocurrida en otro espacio, en otro tiempo, y quizá con otros protagonistas, convirtiéndose así en un personaje narrador* (intradiegético*), de una narración secundaria o de segundo grado (V. METALEPSIS*). De este modo, los participantes del proceso de lo enunciado* (la historia contada) actúan simultáneamente como participantes en un nuevo proceso de enunciación* superponiéndose ambos planos y produciéndose un efecto semejante al de un cuadro en que el pintor se pinta a sí mismo en trance de pintarse, viendo su imagen reflejada en un espejo; o al del escudo de armas que se reproduce íntegro en uno de sus propios paneles; al de la botella de vino que exhibe su propia fotografía sobre su etiqueta, y sobre la etiqueta de la botella de la fotografía, y así sucesivamente. La Rhetorique générale pone también el ejemplo de las matrioshkas rusas. En todo caso se trata de un traslape de los niveles de la diégesis y la metadiégesis, mismo con el que muchos escritores, recientemente, se complacen en jugar, (como CORTAZAR, MONTERROSO Y LEÑERO, por citar a tres que lo hacen con maestría).” (Beristáin, 2001)
Como vimos en El relato metadiegético, el estructuralista francés afirma que cuando nos encontramos un relato que genera un segundo relato dentro, estaremos frente a dos niveles distintos de la diégesis. Él decidió llamar relatos metadiegéticos a estas nuevas historias que surgen de una primera y también dice que una historia de primer grado produce otra de segundo grado. Por lo tanto si diégesis es sinónimo de historia de primer grado, es solamente la historia ancla que propusimos en primer lugar y desde la que se generarán otras historias denominadas de segundo o metadiégesis y tal vez tercer o hasta cuarto grado.
Esquema de una estructura abismada con tres historias desde la perspectiva de Gerard Genette, (1989)

.¿Quién cuenta desde los espejos? Los narradores de las estructuras abismadas
Los narradores son seres de letras que hacen las veces de mediador entre el autor y el lector, no representan propiamente al escritor sino que están íntimamente ligados a la historia que se narra. Antes que nada, es pertinente hacer notar la diferencia entre el ser humano de carne y hueso que se dedica a escribir; el autor y el narrador de una historia, porque aunque pueden compartir la misma inteligencia, ostentan categorías distintas desde la visión narratológica. Óscar Tacca, en su libro Las voces de la novela, dice que “La categoría de ‘autor’ es la del escritor que pone todo su oficio, todo su pasado de información literaria y artística, todo su conocimiento e ideas (no sólo las que en la vida sustenta) al servicio del sentido unitario de la obra que elabora.” Aclara que la imagen de ‘autor’ es una convención ideal. Pero aún este autor ideal, no es en definitiva el narrador de una historia, sino el encargado de crear a dicho narrador. El autor empírico es una persona histórica total, de carne y hueso que tiene familia y que en la calle no anda contando historias, sino que maneja su automóvil, va a un restaurant y es capaz de escribir no una obra, sino muchas. El autor implícito es aquel que surge del propio texto, es decir si el texto existe es porque alguien lo escribió con algún fin particular. en las que tendrá que convertirse en diversos autores implícitos, según la obra que emprenda.
El autor implícito se comunica directamente con un lector implícito que es su lector ideal, en quien está pensando como perfecto leyente de su obra, quizá es un desdoblamiento de sí mismo como lector. Según Luz Aurora Pimentel: “el autor, al construir su texto, tiene en mente un tipo de lector al cual va dirigido su discurso, y que, simétricamente, ha sido llamado <<lector implicito>> o <<virtual>>” (Dey, 2011, pp. 77-79)
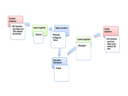
Para explicarlo más claramente utilizaremos el modelo de comunicación de Jackobson, en su expresión más básica, es decir la de emisor àmensaje àreceptor. Donde un emisor envía un mensaje a través de un código y un canal determinados hacia un receptor. En nuestro caso, el autor histórico (humano que hace otras cosas además de escribir) o empírico, se sienta a crear un texto y en ese momento se convierte en el emisor, es decir, en el autor implícito en el texto quien envía el mensaje (que es la obra narrada) a través de un narrador que le habla a un narratario en un código de letras y quien lo recibe es el lector implícito en el mismo texto que es el receptor para hacerlo llegar al lector histórico o empírico (humano, que hace otras cosas en su vida además de leer). Como intentaré mostrar en el siguiente gráfico.

Gráfico de los narradores desde el modelo de la comunicación.
Como canal de comunicación, es muy importante delimitar desde dónde transmite el mensaje el narrador, puesto que será imposible que tenga la misma cantidad de información si narra desde dentro de la historia, que si la narra desde afuera; también la emotividad con que cuenta variará si las cosas le suceden a él conformado como personaje-narrador o a otro que el narrador observa de lejos. Es evidente que la cantidad y la calidad de la información dependen del sitio desde donde esté situado nuestro narrador.
A continuación expondré la clasificación que propone Genette(1972) respecto a los narradores, según su participación en la historia:
En una historia o diégesis de primer grado o de primer nivel o también conocida como primaria: si el narrador sí forma parte de la historia y es un personaje de ésta, será un narrador homodiegético (es decir que se narra a sí mismo actuando en la diégesis), pero si el narrador no forma parte de la historia, será un narrador heterodiegético (es decir que narra a otros distintos de él actuando en la diégesis).
Ahora, si esta historia primaria genera una segunda historia en labios de un personaje, estaremos hablando de una historia en segundo grado o segundo nivel, que muestra otro universo diegético y por tanto deberá tener otro narrador. Según Genette, los narradores de las historias secundarias se clasificarán de la siguiente forma: si el personaje que se convierte en narrador de la segunda historia se narra a sí mismo en la acción de la segunda historia, será un narrador intradiegético (que está dentro de la segunda historia), por el contrario, si el personaje sólo refiere la historia de alguien más y no forma parte del relato, será un narrador extradiegético (que no está en la segunda historia).
No sobra aclarar que podemos combinar a estos narradores según las necesidades de las historias, es decir: heterodiegético con intradiegético, heterodiegético con extradiegético, homodiegético con intradiegético u homodiegético con extradiegético.
Narrador homodiegético

Narrador heterodiegético
Tipos de estructura abismada
Volvamos pues a la estructura abismada, según Helena Beristáin, existen tres tipos de estructura abismada:
1) De lo enunciado: esto es un relato dentro del relato. Donde el primer narrador propone una historia en acción externa donde se genera la necesidad de una segunda historia a cargo de un narrador alterno (que al mismo tiempo es un personaje de la trama), esta segunda historia suele ser narrada en acción interna, desde el recuerdo. En el caso del cuento, dentro de esta segunda trama, el narrador tendrá a su cargo una historia íntimamente relacionada con el planteamiento de la primera, que debe aclarar, profundizar, darle sentido a toda la diégesis. Esta estructura es la que conocemos también como narración enmarcada. La doctora Beristáin presenta en su definición la posibilidad de manejar la figura de un autor como narrador. Este autor dentro del cuento es un personaje que escribe en primera persona (una carta, un diario, un cuento o una novela), y a su vez, alguien (otro personaje de la trama) cuenta una segunda historia que complementa la información expuesta en la primera.
Este sería el caso del cuento de Borges (1978): “El jardín de senderos que se bifurcan”. No es indispensable que la primera historia parta de alguien que escribe algo, puede ser que se presente un misterio ante algún personaje y que al investigar se haga necesaria una segunda que explique, aclare o profundice lo planteado en la primera historia. O también puede plantearse el conflicto y el protagonista encontrarse con alguien más a quien le hubiera sucedido algo similar y lo contara, en fin, la imaginación es el límite. Siempre y cuando recuerdes que se trata de una historia dentro de otra historia en donde confluya el mismo conflicto.
2) De la enunciación: cuando el relato da cuenta de la aventura de narrar una historia y la historia que se escribe.
Esto es, lo que sucede en la vida de un escritor-personaje que planea escribir un cuento, una novela o escribir un poema o un artículo periodístico, sus planes de investigación para lograr dicho texto y además partes del texto propuesto. Se trata de un artificio que propone el plan para escribir algo; las peripecias por las que pasa el autor para narrar son la historia en sí, a veces no hay sino fragmentos del texto literario en cuestión con el fin de que la historia del autor-narrador sea verosímil. Otra posibilidad podría ser que uno de los personajes leyera un texto y se convirtiera en parte de aquello que lee.
Este juego queda de manifiesto en el cuento de Julio Cortázar “Continuidad de los parques”(1976). Donde un hombre, cómodamente sentado en su sillón de terciopelo verde, lee una novela en la que los amantes deciden deshacerse del marido de la dama en cuestión y conforme se acerca el asesino a la víctima, se comienza a ser reconocible el sillón de terciopelo verde en que alguien, un hombre, está leyendo la novela. Este artificio involucra tanto la acción externa -el hombre leyendo la novela- como la interna -lo que el hombre lee- y la acción interna avanza hasta convertirse en acción externa.
Cortazar.ContinuidadDeLosParques
Tomado de: https://www.ucm.es/data/cont/docs/119-2014-02-19-Cortazar.ContinuidadDeLosParques.pdf
3) Del código: cuando el cuento ofrece la receta que rige su construcción, por lo que es de naturaleza metatextual. Es decir, aquí no solamente tenemos un escritor-personaje-narrador que nos cuenta cómo va escribiendo la historia, sino que analiza los elementos que utilizó y abre su cocina, comparte los secretos de su técnica en términos de cómo hacerlo. Aquí el escritor-personaje-narrador explica la metodología utilizada al tiempo que va narrando la historia, de esta forma la explicación se convierte en la anécdota de acción externa que se trenza con la historia contada y la reflexión metaliteraria se funde con la esencia del tema del cuento. Un excelente ejemplo podría ser el cuento de Jorge Luis Borges (1978), “Tlön, Uqbar, Orbis Tertius”, en el que narra una supuesta discusión con Adolfo Bioy Casares “sobre la ejecución de una novela en primera persona, cuyo narrador omitiera o desfigurara los hechos e incurriera en diversas contradicciones, que permitieran a unos poco lectores –a muy pocos lectores- la adivinación de una realidad atroz o banal…” Allí, mientras va narrando las pesquisas realizadas en pos de una enciclopedia y los datos de este lugar fantástico, el autor-narrador va envolviendo al lector en sus redes.
Tomado de: http://www.tlon.unal.edu.co/files/tlon_texto.pdf

Glosario clave de Estructuras Abismadas
El autor empírico es una persona histórica, de carne y hueso. Es el o la escritor/a, capaz de crear varias obras de uno o varios géneros a lo largo de su vida.
El autor implícito es exclusivo del propio texto, puesto que surge de él, es decir, si el texto (cuento, poema, ensayo), existe es porque alguien lo escribió con algún fin particular.
El lector implícito es aquel lector ideal que se desprende del texto, es decir, si hay un texto es para que alguien lo lea. El lector que tenía en mente el autor.
El lector empírico es también una persona histórica, de carne y hueso, que lee distintos libros de distintos géneros y de varios autores a lo largo de su vida.
Estructura abismada es una estructura compleja en la que una historia primaria o de primer grado genera por lo menos otra historia de segundo grado.
Narrador es una figura que cuenta la historia y genera el discurso, no es el autor sino su mediador hecho de letras cuya misión es contar la historia.
Narrador extradiegético es el narrador personaje de la historia de primer grado que se encarga de contar la historia de segundo grado sin estar involucrado en la diégesis de lo que cuenta, es decir que narra la historia de alguien más.
Narrador heterodiegético es el narrador (como voz) que cuenta una historia de primer grado sin estar involucrado en ella, por ejemplo el narrador omnisciente.
Narrador homodiegético es el narrador personaje que cuenta una historia de primer grado y se narra a sí mismo actuando dentro de la historia, por ejemplo el narrador protagonista o personaje secundario.
Narrador intradiegético es el narrador personaje de una historia en segundo grado y que se narra a sí mismo actuando en esta historia. Este narrador surge de uno de los personajes de una historia de primer grado en la que es solamente un personaje. Este personaje no narra la primera historia, sino solamente la segunda.
Puesta en abismo término de la heráldica en la que se da la impresión de profundizar de manera especular al repetir la imagen del escudo dentro de una de las partes del mismo.
Puesta en abismo de lo enunciado cuando se narra una historia dentro de otra historia que sirve de marco, es decir que dentro de una historia, surge otra narrada por uno de los personajes, también conocida como historia enmarcada.
Puesta en abismo de la enunciación cuando un escritor-personaje se plantea la tarea de escribir una historia y narra la aventura de ir escribiéndola. Se cuentan las cosas que le suceden al escritor mientras redacta el cuento o la novela y se presentan también fragmentos de dicha historia.
Puesta en abismo del código cuando el personaje-escritor-narrador explica las estrategias que utiliza para contar una historia; se narra la historia del escritor como personaje, sus herramientas de escritura y la historia que se está escribiendo.
